What is Dynamic Number Insertion (DNI)?
Dynamic Number Insertion (DNI) is a call tracking feature where a unique phone number is tied to each ad source. This helps marketers analyze offline behavior much in the same way they track online behavior with the help of cookies.
Call tracking allows attribution of offline phone calls to online advertising spend, making it possible to accurately measure conversion rates and ROI. Through call tracking, marketing agencies can help their clients understand which channels are performing most effectively, where to find their best prospects, how to make each marketing dollar go further.
Phone numbers can be programmed to link online activities such as click and page views to calls. This way, marketers know which marketing activity drove the most traffic to their website, which keywords led to engagement and which conversations turned into conversions.
Marketing agencies drive traffic to their customers' landing pages in different ways. They may publish paid ads in Google AdWords, Bing, and social networks like Facebook. They could invest in SEO. Or they could partner up with other publishers, broadcast it through emails, or spend their advertising on offline or outdoor channels.
Understanding which acquisition channels are the most effective requires attribution and this is where DNI comes in. Programmable Voice APIs is essential to building a great DNI solution. APIs allow the provisioning and configuration of numbers on the fly and make it easier to retrieve data into actionable dashboards. This in turn allows marketers to direct advertising spend to the channels that move the needle and cut it from those that don't.
Dynamic Number Insertion basically means tying unique phone numbers to each advertisement (or type of advertisement) you want to track.
For instance, let's say you want to know which provides a higher ROI: your billboard ads or your late night TV spot. You would put unique call tracking numbers on each of the two, log when a call came into that number, then forward inbound phone calls to your office landline. To see what a call tracking system built with Twilio and Google Analytics looks, take a look at this blog post.
The idea is that you attach a unique phone number to an ad or lead source. Any subsequent calls to that number can be attributed to that ad. This works well if you have a few lead sources that never change. Most marketers today are operating at a larger scale with hundreds of different lead sources, meaning they have to allocate phone numbers in large numbers which is costly.
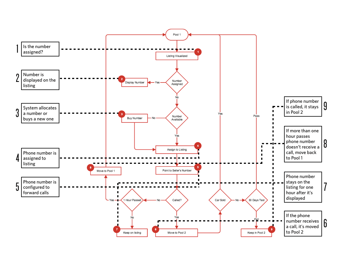
Dynamic number insertion allows marketers to recycle numbers not in use to reduce total usage volume. Phone Number APIs are flexible enough to accommodate recycling strategies for any business. Here's an example of number pooling and recycling at the listing level for online directories:
